首 页
走进自力
新闻公告
产品介绍
成功案例
技术与研究
联系我们
搜索
热线:0813-6280463
Menu
搜索
热线:0813-6280463
首 页
走进自力
新闻公告
产品介绍
成功案例
技术与研究
联系我们
新闻公告
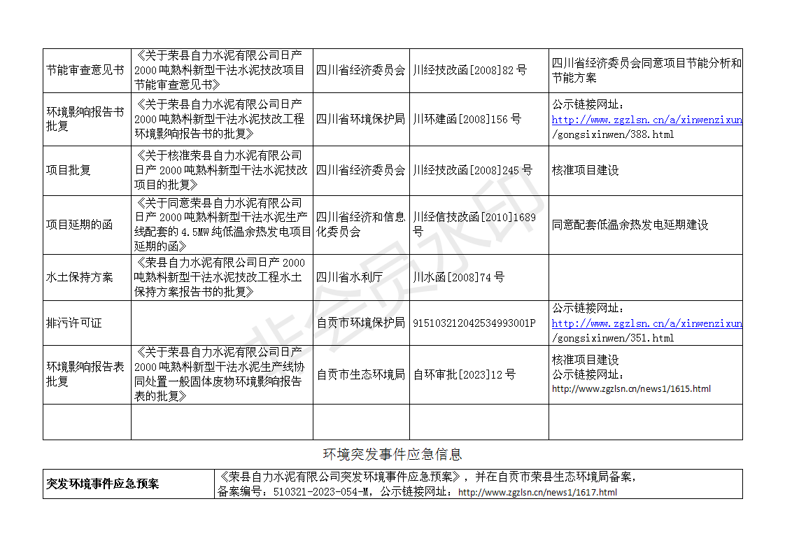
荣县自力水泥有限公司环境信息概况
来源:未知 时间:2025-01-13 14:06 浏览次数:次
上一篇:
辐射安全许可证
下一篇:
2024年荣县自力水泥有限公司环境信息概况